麻菜的博客
搜索(按 "/" 键激活)
首页
快速导航
GitHub
返回
基于Qt框架的多媒体音乐播放器
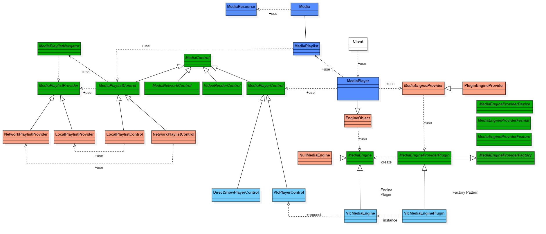
播放器系统架构设计
简介
功能介绍
基于Qt框架的多媒体音乐播放器
#
UML类图
#
模块